Diseno de circuito de termostato de interruptor bimetálico para manta eléctrica
Control de temperatura de manta eléctrica
La manta eléctrica, también conocida como balsa eléctrica, es un aparato de calefacción eléctrica de tipo contacto. Tiene un elemento calefactor eléctrico corrugado blando especial con un rendimiento de aislamiento estándar tejido o cosido en el fieltro, y emite calor cuando se energiza. Se utiliza principalmente para que las personas mejoren la temperatura en la cama para lograr el calentamiento. También se puede utilizar para la deshumidificación de la ropa de cama. Tiene un bajo consumo de energía, temperatura ajustable, fácil de usar y amplio uso, y tiene una historia de más de 100 años.
Dos tipos de estructura de manta eléctrica.
1, sin tipo de línea de señal: Utilizado en mantas eléctricas ordinarias. El alambre de aleación electrotérmica utilizado tiene una forma lineal, pero se enrolla más en espiral alrededor del alambre central resistente al calor y se recubre con una capa de resina resistente al calor.
2, con tipo de línea de señal: Se utiliza en mantas eléctricas tipo termostato. El núcleo está hecho de fibra de vidrio o hilo de poliéster envuelto con un cable de calentamiento eléctrico flexible y flexible (o cinta de aluminio). El exterior está cubierto con una capa de nylon sensible al calor o una capa especial de plástico sensible al calor, y luego un cable de señal de aleación de cobre se enrolla alrededor de la capa sensible al calor, y la capa más externa se recubre con una resina resistente al calor. Cuando la temperatura en cualquier punto de la manta eléctrica excede el valor predeterminado, la capa sensible en el cable de calentamiento eléctrico correspondiente en este lugar cambia de aislante a buen conductor, lo que hace que el circuito de control esté conectado y la manta eléctrica se corte. para lograr el propósito de control de temperatura y protección de seguridad.
Para las mantas eléctricas ordinarias sin elementos de calentamiento eléctrico del tipo de línea de señal, si se va a realizar el control de temperatura, generalmente hay dos tipos de elementos de control de temperatura: un tipo es un termostato de seguridad sobrecalentado. La manta eléctrica de cada cama necesita aproximadamente 8-9, que está conectada en serie en el elemento de calentamiento eléctrico para desempeñar un papel de protección de seguridad; El otro tipo es un controlador de termostato que se coloca en la cabeza o la mano para ajustar la temperatura. Una manta eléctrica que utiliza un elemento de calentamiento eléctrico con una línea de señal requiere solo un controlador de termostato.
En la actualidad, muchas mantas eléctricas usan interruptores manuales para el control de temperatura. Está controlado por un archivo caliente rápido y un archivo caliente lento, por lo que la temperatura interna de la manta eléctrica es difícil de controlar para trabajar a una temperatura constante, lo que trae muchos problemas al usuario.
Cómo funcionan las mantas eléctricas
Utilizado en la manta eléctrica de ajuste de temperatura. El núcleo está hecho de fibra de vidrio o hilo de poliéster, que está envuelto con un cable de calentamiento eléctrico flexible y flexible (o cinta de aluminio), y está cubierto con una capa de nylon sensible al calor o una capa especial de plástico sensible al calor. Un cable de señal de aleación de cobre se enrolla alrededor de la capa sensible al calor, y una capa de resina resistente al calor se aplica a la capa más externa. Para las mantas eléctricas ordinarias sin elementos de calefacción eléctrica del tipo de línea de señal, si se va a realizar el control de temperatura, generalmente hay dos tipos de elementos de control de temperatura: un tipo es un termostato de seguridad sobrecalentado. La manta eléctrica de cada cama necesita aproximadamente 8-9, que está conectada en serie en el elemento de calentamiento eléctrico para desempeñar un papel de protección de seguridad; El otro tipo es un controlador de termostato que se coloca en la cabeza o la mano para ajustar la temperatura. Una manta eléctrica que utiliza un elemento de calentamiento eléctrico con una línea de señal requiere solo un controlador de termostato.
principio de funcionamiento:
El circuito es como se muestra. El IC en la figura es el circuito base de tiempo NE555. RP3 es un potenciómetro de ajuste controlado por temperatura cuyo potencial de brazo deslizante determina el potencial de activación V2 del IC y el potencial de la válvula Vf, y V5 = Vf = 2Vz. Tensión 220V AC vía C2. Reducción de la limitación de corriente R2, rectificación D1, D2, filtrado C1, después de la regulación de voltaje DW, obtenga un voltaje de aproximadamente 9V para el circuito base de tiempo NE555. RP1 es un potenciómetro de ajuste controlado por temperatura cuyo potencial de brazo deslizante determina el potencial de activación NE555 V2 y el potencial de válvula Vf y V5-Vf-2Vz. Cuando se enciende la alimentación a temperatura ambiente, porque cuando V2 <Vz, V6 <Vf se ha ajustado, NE555 se da vuelta, 3 pies se vuelven a nivel bajo, BCR se corta, el cable de calefacción eléctrica deja de calentar, la temperatura comienza a descender gradualmente, ICEO de BG1 disminuye gradualmente, V2, V6 disminuye. Cuando V6 <VF, V2 ≤ VZ, el potencial de los 3 pines del CI vuelve a un alto potencial, y el BCR dispara la conducción nuevamente, y el cable calefactor comienza a calentarse nuevamente. En realidad, cuando se ajusta RP2 para hacer V2 = 12V6, la diferencia de temperatura es cero; y V2 = "V6 es el más grande.
Selección de componentes: BG1 puede usar múltiples tipos de PNP como 3AX y 3AG: BCR usa un tiristor bidireccional pequeño con 400V o más.
Nota: V2, V5 y V6 son los voltajes de los 2, 5 y 6 pines del circuito NE555.
Puntos de producción: el sensor térmico BG1 se puede extraer con un cable flexible delgado y resistente a la temperatura, y se coloca en una caja de aluminio del condensador junto con el conector pin, y se inyecta una grasa térmica para formar una sonda de temperatura. Cuando lo use, coloque la sonda en la parte adecuada.
Circuito de termostato de manta eléctrica (2)
La manta eléctrica, también conocida como balsa eléctrica, es un aparato de calefacción eléctrica de tipo contacto. Tiene un elemento calefactor eléctrico corrugado blando especial con un rendimiento de aislamiento estándar tejido o cosido en el fieltro, y emite calor cuando se energiza. Se utiliza principalmente para que las personas mejoren la temperatura en la cama para lograr el calentamiento. También se puede utilizar para la deshumidificación de la ropa de cama. Tiene un bajo consumo de energía, temperatura ajustable, fácil de usar y amplio uso, y tiene una historia de más de 100 años.
Dos tipos de estructura de manta eléctrica.
1, sin tipo de línea de señal: Utilizado en mantas eléctricas ordinarias. El alambre de aleación electrotérmica utilizado tiene una forma lineal, pero se enrolla más en espiral alrededor del alambre central resistente al calor y se recubre con una capa de resina resistente al calor.
2, con tipo de línea de señal: Se utiliza en mantas eléctricas tipo termostato. El núcleo está hecho de fibra de vidrio o hilo de poliéster envuelto con un cable de calentamiento eléctrico flexible y flexible (o cinta de aluminio). El exterior está cubierto con una capa de nylon sensible al calor o una capa especial de plástico sensible al calor, y luego un cable de señal de aleación de cobre se enrolla alrededor de la capa sensible al calor, y la capa más externa se recubre con una resina resistente al calor. Cuando la temperatura en cualquier punto de la manta eléctrica excede el valor predeterminado, la capa sensible en el cable de calentamiento eléctrico correspondiente en este lugar cambia de aislante a buen conductor, lo que hace que el circuito de control esté conectado y la manta eléctrica se corte. para lograr el propósito de control de temperatura y protección de seguridad.
Para las mantas eléctricas ordinarias sin elementos de calentamiento eléctrico del tipo de línea de señal, si se va a realizar el control de temperatura, generalmente hay dos tipos de elementos de control de temperatura: un tipo es un termostato de seguridad sobrecalentado. La manta eléctrica de cada cama necesita aproximadamente 8-9, que está conectada en serie en el elemento de calentamiento eléctrico para desempeñar un papel de protección de seguridad; El otro tipo es un controlador de termostato que se coloca en la cabeza o la mano para ajustar la temperatura. Una manta eléctrica que utiliza un elemento de calentamiento eléctrico con una línea de señal requiere solo un controlador de termostato.
En la actualidad, muchas mantas eléctricas usan interruptores manuales para el control de temperatura. Está controlado por un archivo caliente rápido y un archivo caliente lento, por lo que la temperatura interna de la manta eléctrica es difícil de controlar para trabajar a una temperatura constante, lo que trae muchos problemas al usuario.
Cómo funcionan las mantas eléctricas
Utilizado en la manta eléctrica de ajuste de temperatura. El núcleo está hecho de fibra de vidrio o hilo de poliéster, que está envuelto con un cable de calentamiento eléctrico flexible y flexible (o cinta de aluminio), y está cubierto con una capa de nylon sensible al calor o una capa especial de plástico sensible al calor. Un cable de señal de aleación de cobre se enrolla alrededor de la capa sensible al calor, y una capa de resina resistente al calor se aplica a la capa más externa. Para las mantas eléctricas ordinarias sin elementos de calefacción eléctrica del tipo de línea de señal, si se va a realizar el control de temperatura, generalmente hay dos tipos de elementos de control de temperatura: un tipo es un termostato de seguridad sobrecalentado. La manta eléctrica de cada cama necesita aproximadamente 8-9, que está conectada en serie en el elemento de calentamiento eléctrico para desempeñar un papel de protección de seguridad; El otro tipo es un controlador de termostato que se coloca en la cabeza o la mano para ajustar la temperatura. Una manta eléctrica que utiliza un elemento de calentamiento eléctrico con una línea de señal requiere solo un controlador de termostato.
Circuito controlador de temperatura de manta eléctrica (1)
Como se muestra en la figura, es un controlador de temperatura de manta eléctrico compuesto por un circuito base de tiempo NE555, un dispositivo de control de interruptor de CA BCR, un potenciómetro de ajuste de temperatura, un diodo Zener y similares. En general, las mantas eléctricas tienen dos velocidades de alta temperatura y baja temperatura. Este circuito es un controlador de temperatura de manta eléctrica que puede controlar la temperatura de la manta eléctrica a un rango adecuado.
Como se muestra en la figura, es un controlador de temperatura de manta eléctrico compuesto por un circuito base de tiempo NE555, un dispositivo de control de interruptor de CA BCR, un potenciómetro de ajuste de temperatura, un diodo Zener y similares. En general, las mantas eléctricas tienen dos velocidades de alta temperatura y baja temperatura. Este circuito es un controlador de temperatura de manta eléctrica que puede controlar la temperatura de la manta eléctrica a un rango adecuado.

principio de funcionamiento:
El circuito es como se muestra. El IC en la figura es el circuito base de tiempo NE555. RP3 es un potenciómetro de ajuste controlado por temperatura cuyo potencial de brazo deslizante determina el potencial de activación V2 del IC y el potencial de la válvula Vf, y V5 = Vf = 2Vz. Tensión 220V AC vía C2. Reducción de la limitación de corriente R2, rectificación D1, D2, filtrado C1, después de la regulación de voltaje DW, obtenga un voltaje de aproximadamente 9V para el circuito base de tiempo NE555. RP1 es un potenciómetro de ajuste controlado por temperatura cuyo potencial de brazo deslizante determina el potencial de activación NE555 V2 y el potencial de válvula Vf y V5-Vf-2Vz. Cuando se enciende la alimentación a temperatura ambiente, porque cuando V2 <Vz, V6 <Vf se ha ajustado, NE555 se da vuelta, 3 pies se vuelven a nivel bajo, BCR se corta, el cable de calefacción eléctrica deja de calentar, la temperatura comienza a descender gradualmente, ICEO de BG1 disminuye gradualmente, V2, V6 disminuye. Cuando V6 <VF, V2 ≤ VZ, el potencial de los 3 pines del CI vuelve a un alto potencial, y el BCR dispara la conducción nuevamente, y el cable calefactor comienza a calentarse nuevamente. En realidad, cuando se ajusta RP2 para hacer V2 = 12V6, la diferencia de temperatura es cero; y V2 = "V6 es el más grande.
Selección de componentes: BG1 puede usar múltiples tipos de PNP como 3AX y 3AG: BCR usa un tiristor bidireccional pequeño con 400V o más.
Nota: V2, V5 y V6 son los voltajes de los 2, 5 y 6 pines del circuito NE555.
Puntos de producción: el sensor térmico BG1 se puede extraer con un cable flexible delgado y resistente a la temperatura, y se coloca en una caja de aluminio del condensador junto con el conector pin, y se inyecta una grasa térmica para formar una sonda de temperatura. Cuando lo use, coloque la sonda en la parte adecuada.
Circuito de termostato de manta eléctrica (2)
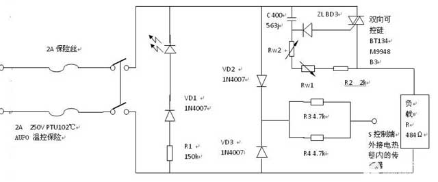
Diagrama de circuito de control de temperatura de la manta eléctrica Rainbow brand 1329a







