Tres circuitos analógicos para el controlador electrónico de temperatura LM358
Palabras clave: termostato LM358
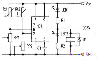
Mapa de ruta del circuito base del tiempo del controlador del termostato Lm358 (1)
La siguiente figura muestra un circuito controlador de termostato que utiliza un circuito de base de tiempo como núcleo. El circuito controlador del termostato utiliza dos sondas de temperatura y dos potenciómetros superior e inferior para el control de temperatura de intervalo. Usando el circuito de control de temperatura constante de la salida del relé, si se aumenta la precisión del control de temperatura, el relé se sacudirá en el punto crítico de temperatura y se dañará el contacto del relé. Este controlador de termostato ha sido autorizado muchas veces, lo que demuestra que tiene cierta influencia y es adecuado para aplicaciones como el control de temperatura de incubadoras con precisión de control de baja temperatura.
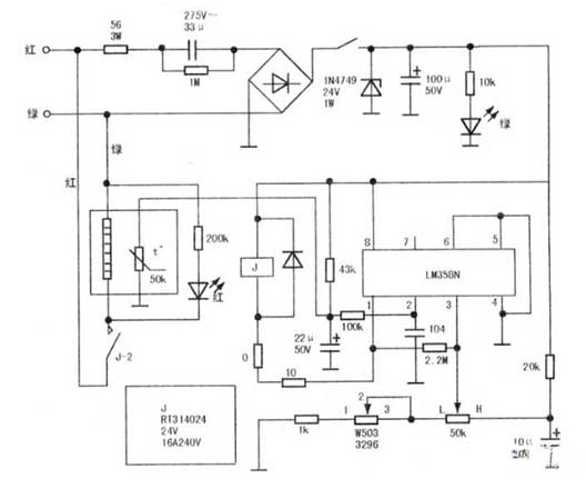
El controlador electrónico de temperatura Lm358 es un circuito de control de temperatura compuesto por LM358N (2)
Diagrama de circuito simple del termostato electrónico lm358 (3)
Como se muestra en la figura, se trata de un circuito de control de temperatura simple.
principio de funcionamiento:
Cierre el interruptor de alimentación K, cuando la temperatura sea inferior a la temperatura requerida, las dos sondas del termómetro de mercurio en el contacto eléctrico se desconectan y la base del transistor está abierta, por lo que está en el estado de corte. El relé no funciona, su punto normalmente cerrado enciende el circuito de la bobina de C, C entra y el calentador eléctrico comienza a calentarse. Cuando la temperatura se eleva al valor requerido, el contacto de mercurio en el termómetro de mercurio del contacto eléctrico se enciende, de modo que se enciende el triodo, se aspira J y se libera el contactor C. En este punto, el calentador se apaga y la calefacción se detiene.
Mapa de ruta del circuito base del tiempo del controlador del termostato Lm358 (1)
La siguiente figura muestra un circuito controlador de termostato que utiliza un circuito de base de tiempo como núcleo. El circuito controlador del termostato utiliza dos sondas de temperatura y dos potenciómetros superior e inferior para el control de temperatura de intervalo. Usando el circuito de control de temperatura constante de la salida del relé, si se aumenta la precisión del control de temperatura, el relé se sacudirá en el punto crítico de temperatura y se dañará el contacto del relé. Este controlador de termostato ha sido autorizado muchas veces, lo que demuestra que tiene cierta influencia y es adecuado para aplicaciones como el control de temperatura de incubadoras con precisión de control de baja temperatura.

El controlador electrónico de temperatura Lm358 es un circuito de control de temperatura compuesto por LM358N (2)

Diagrama de circuito simple del termostato electrónico lm358 (3)
Como se muestra en la figura, se trata de un circuito de control de temperatura simple.
principio de funcionamiento:
Cierre el interruptor de alimentación K, cuando la temperatura sea inferior a la temperatura requerida, las dos sondas del termómetro de mercurio en el contacto eléctrico se desconectan y la base del transistor está abierta, por lo que está en el estado de corte. El relé no funciona, su punto normalmente cerrado enciende el circuito de la bobina de C, C entra y el calentador eléctrico comienza a calentarse. Cuando la temperatura se eleva al valor requerido, el contacto de mercurio en el termómetro de mercurio del contacto eléctrico se enciende, de modo que se enciende el triodo, se aspira J y se libera el contactor C. En este punto, el calentador se apaga y la calefacción se detiene.






