Drei analoge Schaltkreise für den elektronischen Temperaturregler LM358
Schlüsselwörter: Thermostat LM358
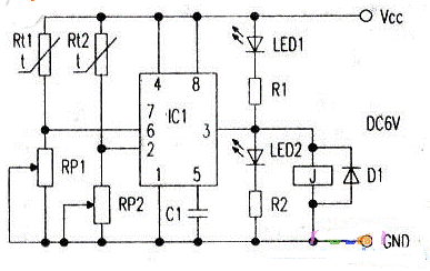
Fahrplan der Zeitbasisschaltung des Thermostatreglers Lm358 (1)
Die folgende Abbildung zeigt eine Thermostatreglerschaltung, die eine Zeitbasisschaltung als Kern verwendet. Die Thermostatsteuerschaltung verwendet zwei Temperatursonden und zwei obere und untere Potentiometer zur Intervalltemperaturregelung. Bei Verwendung des Konstanttemperaturregelkreises des Relaisausgangs wird das Relais am kritischen Temperaturpunkt geschüttelt und der Relaiskontakt beschädigt, wenn die Temperaturregelgenauigkeit erhöht wird. Dieser Thermostatregler ist seit vielen Jahren zugelassen, was zeigt, dass er einen gewissen Einfluss hat, und eignet sich für Anwendungen wie die Temperaturregelung von Inkubatoren mit geringer Temperaturregelgenauigkeit.
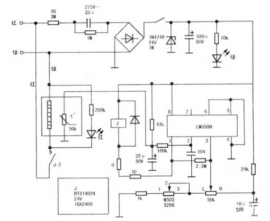
Der elektronische Temperaturregler Lm358 ist ein Temperaturregelkreis aus LM358N (2).
Einfacher Schaltplan des elektronischen Thermostats Lm358 (3)
Wie in der Abbildung gezeigt, handelt es sich um eine einfache Temperaturregelschaltung.
Arbeitsprinzip:
Schließen Sie den Netzschalter K, wenn die Temperatur niedriger als die erforderliche Temperatur ist, die beiden Sonden des Quecksilberthermometers am elektrischen Kontakt getrennt sind und die Basis des Transistors offen ist, so dass er sich im abgeschalteten Zustand befindet. Das Relais funktioniert nicht, sein normalerweise geschlossener Punkt schaltet den Spulenkreis von C ein, C zieht ein und die elektrische Heizung beginnt sich zu erwärmen. Wenn die Temperatur auf den erforderlichen Wert ansteigt, wird der Quecksilberkontakt im Quecksilberthermometer des elektrischen Kontakts eingeschaltet, so dass die Triode eingeschaltet, J angesaugt und das C-Schütz freigegeben wird. Zu diesem Zeitpunkt wird die Heizung ausgeschaltet und die Heizung gestoppt.
Fahrplan der Zeitbasisschaltung des Thermostatreglers Lm358 (1)
Die folgende Abbildung zeigt eine Thermostatreglerschaltung, die eine Zeitbasisschaltung als Kern verwendet. Die Thermostatsteuerschaltung verwendet zwei Temperatursonden und zwei obere und untere Potentiometer zur Intervalltemperaturregelung. Bei Verwendung des Konstanttemperaturregelkreises des Relaisausgangs wird das Relais am kritischen Temperaturpunkt geschüttelt und der Relaiskontakt beschädigt, wenn die Temperaturregelgenauigkeit erhöht wird. Dieser Thermostatregler ist seit vielen Jahren zugelassen, was zeigt, dass er einen gewissen Einfluss hat, und eignet sich für Anwendungen wie die Temperaturregelung von Inkubatoren mit geringer Temperaturregelgenauigkeit.

Der elektronische Temperaturregler Lm358 ist ein Temperaturregelkreis aus LM358N (2).

Einfacher Schaltplan des elektronischen Thermostats Lm358 (3)
Wie in der Abbildung gezeigt, handelt es sich um eine einfache Temperaturregelschaltung.
Arbeitsprinzip:
Schließen Sie den Netzschalter K, wenn die Temperatur niedriger als die erforderliche Temperatur ist, die beiden Sonden des Quecksilberthermometers am elektrischen Kontakt getrennt sind und die Basis des Transistors offen ist, so dass er sich im abgeschalteten Zustand befindet. Das Relais funktioniert nicht, sein normalerweise geschlossener Punkt schaltet den Spulenkreis von C ein, C zieht ein und die elektrische Heizung beginnt sich zu erwärmen. Wenn die Temperatur auf den erforderlichen Wert ansteigt, wird der Quecksilberkontakt im Quecksilberthermometer des elektrischen Kontakts eingeschaltet, so dass die Triode eingeschaltet, J angesaugt und das C-Schütz freigegeben wird. Zu diesem Zeitpunkt wird die Heizung ausgeschaltet und die Heizung gestoppt.






