Schaltungsdesign des Bimetallschalter Thermostat für Heizdecke
Temperaturregelung der Heizdecke
Heizdecke, auch als elektrisches Floß bekannt, ist ein elektrisches Heizgerät vom Kontakttyp. Es verfügt über ein spezielles weich gewelltes elektrisches Heizelement mit einer Standardisolationsleistung, die in den Filz eingewebt oder eingenäht ist, und gibt Wärme ab, wenn es mit Strom versorgt wird. Es wird hauptsächlich für Menschen verwendet, um die Temperatur im Bett zu verbessern und eine Erwärmung zu erreichen. Es kann auch zur Entfeuchtung von Bettwäsche verwendet werden. Es hat einen geringen Stromverbrauch, eine einstellbare Temperatur, ist einfach zu bedienen und weit verbreitet und hat eine mehr als 100-jährige Geschichte.
Zwei Arten der Struktur der Heizdecke
1 ohne Signalleitung Typ: Wird in normalen Heizdecken verwendet. Der verwendete elektrothermische Legierungsdraht hat eine lineare Form, ist jedoch spiralförmiger um den hitzebeständigen Kerndraht gewickelt und mit einer Schicht aus hitzebeständigem Harz beschichtet.
2 ist, mit der Signalleitung Typ: Wird in Heizdecken vom Typ Thermostat verwendet. Der Kern besteht aus Glasfaser- oder Polyestergarn, das mit einem flexiblen und flexiblen elektrischen Heizdraht (oder Folienband) umwickelt ist. Die Außenseite ist mit einer Schicht aus wärmeempfindlicher Nylonschicht oder einer speziellen wärmeempfindlichen Kunststoffschicht bedeckt, und dann wird ein Signaldraht aus Kupferlegierung um die wärmeempfindliche Schicht gewickelt, und die äußerste Schicht wird mit einem hitzebeständigen Harz beschichtet. Wenn die Temperatur an einem beliebigen Punkt der Heizdecke den vorgegebenen Wert überschreitet, wechselt die empfindliche Schicht auf dem entsprechenden elektrischen Heizdraht an dieser Stelle vom Isolator zum guten Leiter, wodurch der Steuerkreis angeschlossen und die Heizdecke abgeschaltet wird. um den Zweck der Temperaturregelung und des Sicherheitsschutzes zu erreichen.
Für gewöhnliche Heizdecken ohne elektrische Heizelemente vom Signalleitungs-Typ gibt es, wenn eine Temperaturregelung realisiert werden soll, im Allgemeinen zwei Arten von Temperaturregelelementen: Ein Typ ist ein überhitzter Sicherheitsthermostat. Die Heizdecke jedes Bettes benötigt ungefähr 8-9, die in Reihe mit dem elektrischen Heizelement geschaltet sind, um eine Sicherheitsschutzrolle zu spielen. Der andere Typ ist ein Thermostatregler, der am Kopf oder an der Hand angebracht wird, um die Temperatur einzustellen. Eine Heizdecke, die ein elektrisches Heizelement mit einer Signalleitung verwendet, benötigt nur eine Thermostatsteuerung.
Gegenwärtig verwenden viele Heizdecken manuelle Schalter zur Temperaturregelung. Es wird durch eine schnelle heiße Datei und eine langsame heiße Datei gesteuert, so dass die Innentemperatur der Heizdecke schwer zu kontrollieren ist, um bei einer konstanten Temperatur zu arbeiten, was dem Benutzer große Probleme bereitet.
Wie Heizdecken funktionieren
Wird in temperaturregulierenden Heizdecken verwendet. Der Kern besteht aus Glasfaser- oder Polyestergarn, das mit einem flexiblen und flexiblen elektrischen Heizdraht (oder Folienband) umwickelt ist und mit einer Schicht aus wärmeempfindlicher Nylonschicht oder einer speziellen wärmeempfindlichen Kunststoffschicht bedeckt ist. Ein Kupferdraht-Signaldraht wird um die wärmeempfindliche Schicht gewickelt, und eine Schicht aus hitzebeständigem Harz wird auf die äußerste Schicht aufgebracht. Für gewöhnliche Heizdecken ohne elektrische Heizelemente vom Signalleitungs-Typ gibt es, wenn eine Temperaturregelung realisiert werden soll, im Allgemeinen zwei Arten von Temperaturregelelementen: Ein Typ ist ein überhitzter Sicherheitsthermostat. Die Heizdecke jedes Bettes benötigt ungefähr 8-9, die in Reihe mit dem elektrischen Heizelement geschaltet sind, um eine Sicherheitsschutzrolle zu spielen. Der andere Typ ist ein Thermostatregler, der am Kopf oder an der Hand angebracht wird, um die Temperatur einzustellen. Eine Heizdecke, die ein elektrisches Heizelement mit einer Signalleitung verwendet, benötigt nur eine Thermostatsteuerung.
Schaltkreis für Temperaturregler (1)
Wie in der Figur gezeigt, handelt es sich um einen Heizdecken-Temperaturregler, der aus einer Zeitbasisschaltung NE555, einem Wechselstromschalter-Steuergerät BCR, einem Temperatureinstellpotentiometer, einer Zenerdiode und dergleichen zusammengesetzt ist. Im Allgemeinen haben Heizdecken zwei Geschwindigkeiten von hoher Temperatur und niedriger Temperatur. Diese Schaltung ist ein Heizdecken-Temperaturregler, der die Temperatur der Heizdecke auf einen geeigneten Bereich regeln kann.
Arbeitsprinzip:
Die Schaltung ist wie gezeigt. Der IC in der Abbildung ist die Zeitbasisschaltung NE555. RP3 ist ein temperaturgesteuertes Einstellpotentiometer, dessen Gleitarmpotential das Triggerpotential V2 des IC und das Ventilpotential Vf bestimmt und V5 = Vf = 2Vz. 220 V Wechselspannung über C2. R2-Strombegrenzungsabsenkung, D1-, D2-Gleichrichtung, C1-Filterung erhalten nach DW-Spannungsregelung eine Spannung von etwa 9 V für die NE555-Zeitbasisschaltung. RP1 ist ein temperaturgesteuertes Einstellpotentiometer, dessen Gleitarmpotential das NE555-Triggerpotential V2 und das Ventilpotential Vf sowie V5-Vf-2Vz bestimmt. Wenn die Stromversorgung bei Raumtemperatur eingeschaltet wird, denn wenn V2 <Vz, V6 <Vf eingestellt wurde, dreht sich NE555 um, 3 Fuß drehen sich auf niedrigen Pegel, BCR schaltet ab, elektrischer Heizdraht stoppt die Erwärmung, Temperatur beginnt allmählich zu fallen, Der ICEO von BG1 nimmt allmählich ab, V2, V6 nimmt ab. Wenn V6 <VF, V2 ≤ VZ, kehrt das Potential des 3-poligen ICs auf ein hohes Potential zurück, und der BCR löst die Leitung erneut aus, und der Heizdraht beginnt sich wieder zu erwärmen. Tatsächlich ist die Temperaturdifferenz Null, wenn RP2 so eingestellt wird, dass V2 = 12V6 wird; und V2 = „V6 ist das größte.
Komponentenauswahl: BG1 kann PNP-Verteiler wie 3AX und 3AG verwenden: BCR verwendet einen kleinen bidirektionalen Thyristor mit 400 V oder mehr.
Hinweis: V2, V5 und V6 sind die Spannungen der 2, 5 und 6 Pins der NE555-Schaltung.
Produktionspunkte: Der Wärmesensor BG1 kann mit einem temperaturbeständigen, dünnen, flexiblen Draht herausgenommen werden. Er wird zusammen mit dem Stiftverbinder in ein Kondensator-Aluminiumgehäuse eingesetzt, und ein Wärmeleitpaste wird injiziert, um einen Temperaturfühler zu bilden. Setzen Sie die Sonde bei Verwendung in das entsprechende Teil ein.
Heizdecken-Thermostatkreis (2)
Heizdecke, auch als elektrisches Floß bekannt, ist ein elektrisches Heizgerät vom Kontakttyp. Es verfügt über ein spezielles weich gewelltes elektrisches Heizelement mit einer Standardisolationsleistung, die in den Filz eingewebt oder eingenäht ist, und gibt Wärme ab, wenn es mit Strom versorgt wird. Es wird hauptsächlich für Menschen verwendet, um die Temperatur im Bett zu verbessern und eine Erwärmung zu erreichen. Es kann auch zur Entfeuchtung von Bettwäsche verwendet werden. Es hat einen geringen Stromverbrauch, eine einstellbare Temperatur, ist einfach zu bedienen und weit verbreitet und hat eine mehr als 100-jährige Geschichte.
Zwei Arten der Struktur der Heizdecke
1 ohne Signalleitung Typ: Wird in normalen Heizdecken verwendet. Der verwendete elektrothermische Legierungsdraht hat eine lineare Form, ist jedoch spiralförmiger um den hitzebeständigen Kerndraht gewickelt und mit einer Schicht aus hitzebeständigem Harz beschichtet.
2 ist, mit der Signalleitung Typ: Wird in Heizdecken vom Typ Thermostat verwendet. Der Kern besteht aus Glasfaser- oder Polyestergarn, das mit einem flexiblen und flexiblen elektrischen Heizdraht (oder Folienband) umwickelt ist. Die Außenseite ist mit einer Schicht aus wärmeempfindlicher Nylonschicht oder einer speziellen wärmeempfindlichen Kunststoffschicht bedeckt, und dann wird ein Signaldraht aus Kupferlegierung um die wärmeempfindliche Schicht gewickelt, und die äußerste Schicht wird mit einem hitzebeständigen Harz beschichtet. Wenn die Temperatur an einem beliebigen Punkt der Heizdecke den vorgegebenen Wert überschreitet, wechselt die empfindliche Schicht auf dem entsprechenden elektrischen Heizdraht an dieser Stelle vom Isolator zum guten Leiter, wodurch der Steuerkreis angeschlossen und die Heizdecke abgeschaltet wird. um den Zweck der Temperaturregelung und des Sicherheitsschutzes zu erreichen.
Für gewöhnliche Heizdecken ohne elektrische Heizelemente vom Signalleitungs-Typ gibt es, wenn eine Temperaturregelung realisiert werden soll, im Allgemeinen zwei Arten von Temperaturregelelementen: Ein Typ ist ein überhitzter Sicherheitsthermostat. Die Heizdecke jedes Bettes benötigt ungefähr 8-9, die in Reihe mit dem elektrischen Heizelement geschaltet sind, um eine Sicherheitsschutzrolle zu spielen. Der andere Typ ist ein Thermostatregler, der am Kopf oder an der Hand angebracht wird, um die Temperatur einzustellen. Eine Heizdecke, die ein elektrisches Heizelement mit einer Signalleitung verwendet, benötigt nur eine Thermostatsteuerung.
Gegenwärtig verwenden viele Heizdecken manuelle Schalter zur Temperaturregelung. Es wird durch eine schnelle heiße Datei und eine langsame heiße Datei gesteuert, so dass die Innentemperatur der Heizdecke schwer zu kontrollieren ist, um bei einer konstanten Temperatur zu arbeiten, was dem Benutzer große Probleme bereitet.
Wie Heizdecken funktionieren
Wird in temperaturregulierenden Heizdecken verwendet. Der Kern besteht aus Glasfaser- oder Polyestergarn, das mit einem flexiblen und flexiblen elektrischen Heizdraht (oder Folienband) umwickelt ist und mit einer Schicht aus wärmeempfindlicher Nylonschicht oder einer speziellen wärmeempfindlichen Kunststoffschicht bedeckt ist. Ein Kupferdraht-Signaldraht wird um die wärmeempfindliche Schicht gewickelt, und eine Schicht aus hitzebeständigem Harz wird auf die äußerste Schicht aufgebracht. Für gewöhnliche Heizdecken ohne elektrische Heizelemente vom Signalleitungs-Typ gibt es, wenn eine Temperaturregelung realisiert werden soll, im Allgemeinen zwei Arten von Temperaturregelelementen: Ein Typ ist ein überhitzter Sicherheitsthermostat. Die Heizdecke jedes Bettes benötigt ungefähr 8-9, die in Reihe mit dem elektrischen Heizelement geschaltet sind, um eine Sicherheitsschutzrolle zu spielen. Der andere Typ ist ein Thermostatregler, der am Kopf oder an der Hand angebracht wird, um die Temperatur einzustellen. Eine Heizdecke, die ein elektrisches Heizelement mit einer Signalleitung verwendet, benötigt nur eine Thermostatsteuerung.
Schaltkreis für Temperaturregler (1)
Wie in der Figur gezeigt, handelt es sich um einen Heizdecken-Temperaturregler, der aus einer Zeitbasisschaltung NE555, einem Wechselstromschalter-Steuergerät BCR, einem Temperatureinstellpotentiometer, einer Zenerdiode und dergleichen zusammengesetzt ist. Im Allgemeinen haben Heizdecken zwei Geschwindigkeiten von hoher Temperatur und niedriger Temperatur. Diese Schaltung ist ein Heizdecken-Temperaturregler, der die Temperatur der Heizdecke auf einen geeigneten Bereich regeln kann.

Die Schaltung ist wie gezeigt. Der IC in der Abbildung ist die Zeitbasisschaltung NE555. RP3 ist ein temperaturgesteuertes Einstellpotentiometer, dessen Gleitarmpotential das Triggerpotential V2 des IC und das Ventilpotential Vf bestimmt und V5 = Vf = 2Vz. 220 V Wechselspannung über C2. R2-Strombegrenzungsabsenkung, D1-, D2-Gleichrichtung, C1-Filterung erhalten nach DW-Spannungsregelung eine Spannung von etwa 9 V für die NE555-Zeitbasisschaltung. RP1 ist ein temperaturgesteuertes Einstellpotentiometer, dessen Gleitarmpotential das NE555-Triggerpotential V2 und das Ventilpotential Vf sowie V5-Vf-2Vz bestimmt. Wenn die Stromversorgung bei Raumtemperatur eingeschaltet wird, denn wenn V2 <Vz, V6 <Vf eingestellt wurde, dreht sich NE555 um, 3 Fuß drehen sich auf niedrigen Pegel, BCR schaltet ab, elektrischer Heizdraht stoppt die Erwärmung, Temperatur beginnt allmählich zu fallen, Der ICEO von BG1 nimmt allmählich ab, V2, V6 nimmt ab. Wenn V6 <VF, V2 ≤ VZ, kehrt das Potential des 3-poligen ICs auf ein hohes Potential zurück, und der BCR löst die Leitung erneut aus, und der Heizdraht beginnt sich wieder zu erwärmen. Tatsächlich ist die Temperaturdifferenz Null, wenn RP2 so eingestellt wird, dass V2 = 12V6 wird; und V2 = „V6 ist das größte.
Komponentenauswahl: BG1 kann PNP-Verteiler wie 3AX und 3AG verwenden: BCR verwendet einen kleinen bidirektionalen Thyristor mit 400 V oder mehr.
Hinweis: V2, V5 und V6 sind die Spannungen der 2, 5 und 6 Pins der NE555-Schaltung.
Produktionspunkte: Der Wärmesensor BG1 kann mit einem temperaturbeständigen, dünnen, flexiblen Draht herausgenommen werden. Er wird zusammen mit dem Stiftverbinder in ein Kondensator-Aluminiumgehäuse eingesetzt, und ein Wärmeleitpaste wird injiziert, um einen Temperaturfühler zu bilden. Setzen Sie die Sonde bei Verwendung in das entsprechende Teil ein.
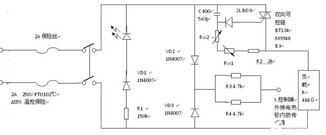
Heizdecken-Thermostatkreis (2)
Schaltplan für die Temperaturregelung der Regenbogenmarke 1329a







