Schaltungsdesign und allgemeine Fehlerbehebung beim Bimetall thermostat für Heizdecken
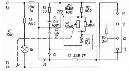
Dieser Bimetall-Thermoschalter ist der "Sun brand AC220V Thermostat", hergestellt von Korea Daming Electric Co., Ltd., einem früheren Produkt. Schließen Sie die 60-W-Lampe für den Dummy-Lasttest an. Die Ausgangsspannung zwischen H1-H2 beträgt 90V ~ 220V. R1 und C1 sind Thyristorschutzschaltungen, und C2, D1, D2 und R4 bilden eine Nulldurchgangserfassungsschaltung. Dieser Thermostat hat tatsächlich keine automatische Thermostatfunktion, und der zwischen den Ausgangsklemmen S1 bis S2 angeschlossene Widerstand R5 ist unbrauchbar. Daher kann dieser Thermostat auch direkt auf Haushaltsdecken angewendet werden.
Der ursprüngliche Ausgangsanschluss ist an den Dummy-Lasttest 220V60W angeschlossen. Der höchste Temperaturzustand ist max = 50 V und max = 120 V. Um Haushaltsdecken zu verwenden, müssen wir versuchen, die Ausgangsspannung zu erhöhen. Stellen Sie das interne Trimmerpotentiometer auf 0 Ω (den höchsten Temperaturzustand), die Ausgangsspannung Vmax = 80 V, max = 190 V und die Ausgangsspannung noch niedriger ein. Versuchen Sie, einen Widerstand von 1 kΩ an 1R7 anzuschließen, und die Ausgangsspannung steigt auf Vmax = 90 V, max = 215 V. Zu diesem Zeitpunkt ist die Glühbirne sehr hell, die Farbe des Filaments ist blendend weiß und die Helligkeit entspricht fast der an die 220-V-Leitung angeschlossenen. Wieder angeschlossener Haushalts-Doppel-Heizdecken-Test (Gleichstromwiderstand ist 800 Ω), normale Erwärmung in 5 Minuten, die Umwandlung war erfolgreich.
Dann wird die Temperatur im Zustand mit der höchsten Temperatur langsam und im Zustand mit der niedrigen Temperatur immer langsam, da der Widerstand zu groß und die Leistung zu klein ist Hochtemperaturfunktion fehlt. Der wahre Grund für das Fehlen der Hochtemperaturfunktion ist, dass die vom Thermostat ausgegebene 215-V-Spannung keine reine Wechselspannung ist. Es handelt sich um eine Halbwellen-Wechselspannung, die einer 90-V-Gleichspannung, dh einer Wechselspannung, überlagert ist und eine gerichtete Einwegleitung aufweist, und die geschätzte Wechselspannung beträgt etwa 120 V bis 150 V. Es ist auch möglich, eine Last mit geringem Widerstand zu verwenden. Die Ausgangsleistung der hochohmigen Last ist stark reduziert. Installieren Sie einen Hoch- und Niedertemperaturschalter, um dieses Problem zu lösen. Wenn eine hohe Temperatur erforderlich ist, wird die Heizdecke direkt an die 220-V-Stromversorgung angeschlossen, und die Heizdecke wird schnell erwärmt, und die Temperatur ist nicht einstellbar. Wenn das Niedertemperaturgetriebe ausgewählt ist, passt der Temperaturregler die Temperatur an. Hohe und niedrige Stromkreise eignen sich auch für doppelte Heizdecken. Wenn der Schutz der Heizdecke etwa 500 Ω beträgt, sind keine Hoch- und Niedertemperaturschalter erforderlich.
Der ursprüngliche Thermostat hat eine konstante Temperaturfunktion. Es gibt keine konstante Temperaturfunktion nach Verwendung der Haushaltsdecke, aber es ist besser als die Haushaltsdecke, nur den festen Temperaturregelungseffekt für den hohen und niedrigen zweiten Gang. Und es wird die Situation beseitigt, dass die Haushaltsdecke nicht eingestellt werden kann, wenn sie sich im Niedertemperaturblock befindet, was aufgrund von Überhitzung unangenehm ist.
Die Schaltung des Thermostatwechsels ist in der gepunkteten Linie dargestellt und das Bild & TImes;

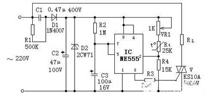
555 Zeitbasis integrierte Heizdecken-Thermostatschaltung (3)
Diese Schaltung ist eine Temperaturautomatiksteuerung, die aus einer integrierten Schaltung mit 555 Zeitbasis und wenigen Peripheriekomponenten besteht. Da die Spannungen an verschiedenen Punkten in der Schaltung von derselben Gleichstromversorgung stammen, ist keine geregelte Stromversorgung mit guter Leistung erforderlich, und das Kondensatorabsenkungsverfahren kann zuverlässig arbeiten. Schaltungskomponenten sind günstig, klein und unter Amateurbedingungen einfach herzustellen. Der von dieser Schaltung hergestellte Temperaturautomatikregler kann mit guter Wirkung für die industrielle Heizung und die elektrische Heizungsregelung von Haushalten verwendet werden.
Erstens das Funktionsprinzip der Schaltung
Das Schaltungsprinzip ist in Abbildung 1 dargestellt.

Abbildung 1 Einfaches Temperaturregler-Schaltbild mit 555-Zeitbasisschaltung

Stufenlose Einstellung Heizdecke Temperatur Controller Schaltung (2)
Der Thermostat kann die Temperatur der Heizdecke stufenlos einstellen, und die Leistung ist ausgezeichnet, und die Ausgangsleistung der Steuerung beträgt 100 W. Es ist schade, es wegzuwerfen. Der modifizierte Stromkreis kann mit der Haushaltsdecke verwendet werden.Der ursprüngliche Ausgangsanschluss ist an den Dummy-Lasttest 220V60W angeschlossen. Der höchste Temperaturzustand ist max = 50 V und max = 120 V. Um Haushaltsdecken zu verwenden, müssen wir versuchen, die Ausgangsspannung zu erhöhen. Stellen Sie das interne Trimmerpotentiometer auf 0 Ω (den höchsten Temperaturzustand), die Ausgangsspannung Vmax = 80 V, max = 190 V und die Ausgangsspannung noch niedriger ein. Versuchen Sie, einen Widerstand von 1 kΩ an 1R7 anzuschließen, und die Ausgangsspannung steigt auf Vmax = 90 V, max = 215 V. Zu diesem Zeitpunkt ist die Glühbirne sehr hell, die Farbe des Filaments ist blendend weiß und die Helligkeit entspricht fast der an die 220-V-Leitung angeschlossenen. Wieder angeschlossener Haushalts-Doppel-Heizdecken-Test (Gleichstromwiderstand ist 800 Ω), normale Erwärmung in 5 Minuten, die Umwandlung war erfolgreich.
Dann wird die Temperatur im Zustand mit der höchsten Temperatur langsam und im Zustand mit der niedrigen Temperatur immer langsam, da der Widerstand zu groß und die Leistung zu klein ist Hochtemperaturfunktion fehlt. Der wahre Grund für das Fehlen der Hochtemperaturfunktion ist, dass die vom Thermostat ausgegebene 215-V-Spannung keine reine Wechselspannung ist. Es handelt sich um eine Halbwellen-Wechselspannung, die einer 90-V-Gleichspannung, dh einer Wechselspannung, überlagert ist und eine gerichtete Einwegleitung aufweist, und die geschätzte Wechselspannung beträgt etwa 120 V bis 150 V. Es ist auch möglich, eine Last mit geringem Widerstand zu verwenden. Die Ausgangsleistung der hochohmigen Last ist stark reduziert. Installieren Sie einen Hoch- und Niedertemperaturschalter, um dieses Problem zu lösen. Wenn eine hohe Temperatur erforderlich ist, wird die Heizdecke direkt an die 220-V-Stromversorgung angeschlossen, und die Heizdecke wird schnell erwärmt, und die Temperatur ist nicht einstellbar. Wenn das Niedertemperaturgetriebe ausgewählt ist, passt der Temperaturregler die Temperatur an. Hohe und niedrige Stromkreise eignen sich auch für doppelte Heizdecken. Wenn der Schutz der Heizdecke etwa 500 Ω beträgt, sind keine Hoch- und Niedertemperaturschalter erforderlich.
Der ursprüngliche Thermostat hat eine konstante Temperaturfunktion. Es gibt keine konstante Temperaturfunktion nach Verwendung der Haushaltsdecke, aber es ist besser als die Haushaltsdecke, nur den festen Temperaturregelungseffekt für den hohen und niedrigen zweiten Gang. Und es wird die Situation beseitigt, dass die Haushaltsdecke nicht eingestellt werden kann, wenn sie sich im Niedertemperaturblock befindet, was aufgrund von Überhitzung unangenehm ist.
Die Schaltung des Thermostatwechsels ist in der gepunkteten Linie dargestellt und das Bild & TImes;

555 Zeitbasis integrierte Heizdecken-Thermostatschaltung (3)
Diese Schaltung ist eine Temperaturautomatiksteuerung, die aus einer integrierten Schaltung mit 555 Zeitbasis und wenigen Peripheriekomponenten besteht. Da die Spannungen an verschiedenen Punkten in der Schaltung von derselben Gleichstromversorgung stammen, ist keine geregelte Stromversorgung mit guter Leistung erforderlich, und das Kondensatorabsenkungsverfahren kann zuverlässig arbeiten. Schaltungskomponenten sind günstig, klein und unter Amateurbedingungen einfach herzustellen. Der von dieser Schaltung hergestellte Temperaturautomatikregler kann mit guter Wirkung für die industrielle Heizung und die elektrische Heizungsregelung von Haushalten verwendet werden.
Erstens das Funktionsprinzip der Schaltung
Das Schaltungsprinzip ist in Abbildung 1 dargestellt.

Abbildung 1 Einfaches Temperaturregler-Schaltbild mit 555-Zeitbasisschaltung
Wenn die Temperatur niedrig ist, ist der Widerstandskoeffizient des Thermistors Rt mit negativem Temperaturkoeffizienten groß und das Potential des 2-poligen integrierten integrierten Schaltkreises (IC) mit 555 Zeitbasis ist niedriger als 1/3 der Ec-Spannung (ungefähr 4 V). . Der 3-Pin des IC gibt einen hohen Pegel aus, löst den bidirektionalen Thyristor V zum Leiten aus und schaltet die elektrische Heizung RL zum Heizen ein, wodurch der Zeitzyklus gestartet wird. Wenn die Temperatur des am Temperaturmesspunkt angeordneten Thermistors Rt höher als der eingestellte Wert ist und der Zeitzyklus nicht abgeschlossen ist, wird die Heizung RL nach dem Ende der Zeitperiode abgeschaltet. Wenn die Temperatur des Thermistors Rt unter den eingestellten Wert fällt, wird der Triac V wieder eingeschaltet und die elektrische Heizung RL zum Heizen eingeschaltet. Dadurch wird der Zweck der automatischen Temperaturregelung erreicht.
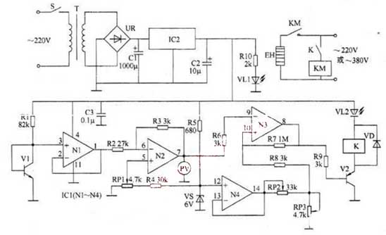
Heizdecken-Thermostatkreis (4)
Das Temperaturregelung Schaltbild dieses Temperaturreglers hat einen Temperaturregelbereich von 5 bis 95 ° C und kann in großem Umfang zur automatischen Temperaturregelung in der industriellen Produktion und in der wissenschaftlichen Forschung verwendet werden.
Schaltplan des Temperaturreglers
Komponentenauswahl
R1 ~ RIO 1 / 4W Metallfilmwiderstand oder Kohlefilmwiderstand auswählen, R2 und R3 sollten ± 1% betragen. Lineare Potentiometer werden für RP1 bis RP3 verwendet. Sowohl C1 als auch C2 verwenden Elektrolytkondensatoren aus Aluminium mit einer Spannungsfestigkeit von 25 V; C3 verwendet monolithische Kondensatoren oder Polyesterkondensatoren. YD wählt die Siliziumgleichrichterdiode 1N4001 oder 1N4007 zur Verwendung aus. VS wählt eine 1-V-, 6-V-Silizium-Steady-Voltage-Diode wie 1N4735 und andere Modelle. VL1 und VL2 wählen φ5mm Leuchtdioden, VL1 ist rot und VL2 ist grün. UR wählt 1A, 50V Gleichrichterbrückenstapel und kann auch durch 4 1N4001 Brücken ersetzt werden. V1 wählt den Temperatursensor vom Transistortyp MTS-102 (kann auch durch einen Thermistor mit negativem Temperaturkoeffizienten ersetzt werden); V2 wählt den Silizium-PNP-Transistor S8550 oder 3CG8550. IC1 wählt die integrierte Schaltung des Operationsverstärkers LM324 vom Typ 4 aus; IC2 wählt eine integrierte Schaltung mit drei Anschlüssen vom Typ 7809 aus. K wählt das 9-V-Gleichstromrelais JRX-13F. KM wählt ein Wechselstromschütz mit einer Spulenspannung von 220 V aus, und seine Kontaktstromkapazität sollte entsprechend der tatsächlichen Leistung von EH ausgewählt werden. PV verwendet ein 100 mV Voltmeter. T wählt einen Leistungstransformator mit 3 bis 5 W und einer Sekundärspannung von 12 V. S wählt 5A, 220V AC Netzschalter. Die Leistung des EH sollte entsprechend der tatsächlichen Anwendung ausgewählt werden.
II. Auswahl der Komponenten
In der Schaltung kann der Thermistor Rt vom Typ MF12 oder vom Typ MF53 mit einem negativen Temperaturkoeffizienten sein, und verschiedene Widerstandswerte und andere Arten von Thermistoren mit negativem Temperaturkoeffizienten können ausgewählt werden. Solange die Beziehung von Rt + VR1 = 2R4 unter den zu steuernden Temperaturbedingungen erfüllt ist. Je größer das Potentiometer VR1 ist, desto größer kann der Einstellbereich sein, aber die Empfindlichkeit nimmt ab. Der Triac V kann auch entsprechend der Größe des Laststroms ausgewählt werden. Für andere Komponenten bestehen keine besonderen Anforderungen, und die Parameter werden gemäß Schaltplan ausgewählt.
III. Produktions- und Debugging-Methoden
In der Schaltung kann der Thermistor Rt vom Typ MF12 oder vom Typ MF53 mit einem negativen Temperaturkoeffizienten sein, und verschiedene Widerstandswerte und andere Arten von Thermistoren mit negativem Temperaturkoeffizienten können ausgewählt werden. Solange die Beziehung von Rt + VR1 = 2R4 unter den zu steuernden Temperaturbedingungen erfüllt ist. Je größer das Potentiometer VR1 ist, desto größer kann der Einstellbereich sein, aber die Empfindlichkeit nimmt ab. Der Triac V kann auch entsprechend der Größe des Laststroms ausgewählt werden. Für andere Komponenten bestehen keine besonderen Anforderungen, und die Parameter werden gemäß Schaltplan ausgewählt.
III. Produktions- und Debugging-Methoden
Das Temperaturregelung Schaltbild dieses Temperaturreglers hat einen Temperaturregelbereich von 5 bis 95 ° C und kann in großem Umfang zur automatischen Temperaturregelung in der industriellen Produktion und in der wissenschaftlichen Forschung verwendet werden.
Schaltplan des Temperaturreglers

Komponentenauswahl
R1 ~ RIO 1 / 4W Metallfilmwiderstand oder Kohlefilmwiderstand auswählen, R2 und R3 sollten ± 1% betragen. Lineare Potentiometer werden für RP1 bis RP3 verwendet. Sowohl C1 als auch C2 verwenden Elektrolytkondensatoren aus Aluminium mit einer Spannungsfestigkeit von 25 V; C3 verwendet monolithische Kondensatoren oder Polyesterkondensatoren. YD wählt die Siliziumgleichrichterdiode 1N4001 oder 1N4007 zur Verwendung aus. VS wählt eine 1-V-, 6-V-Silizium-Steady-Voltage-Diode wie 1N4735 und andere Modelle. VL1 und VL2 wählen φ5mm Leuchtdioden, VL1 ist rot und VL2 ist grün. UR wählt 1A, 50V Gleichrichterbrückenstapel und kann auch durch 4 1N4001 Brücken ersetzt werden. V1 wählt den Temperatursensor vom Transistortyp MTS-102 (kann auch durch einen Thermistor mit negativem Temperaturkoeffizienten ersetzt werden); V2 wählt den Silizium-PNP-Transistor S8550 oder 3CG8550. IC1 wählt die integrierte Schaltung des Operationsverstärkers LM324 vom Typ 4 aus; IC2 wählt eine integrierte Schaltung mit drei Anschlüssen vom Typ 7809 aus. K wählt das 9-V-Gleichstromrelais JRX-13F. KM wählt ein Wechselstromschütz mit einer Spulenspannung von 220 V aus, und seine Kontaktstromkapazität sollte entsprechend der tatsächlichen Leistung von EH ausgewählt werden. PV verwendet ein 100 mV Voltmeter. T wählt einen Leistungstransformator mit 3 bis 5 W und einer Sekundärspannung von 12 V. S wählt 5A, 220V AC Netzschalter. Die Leistung des EH sollte entsprechend der tatsächlichen Anwendung ausgewählt werden.
Automatische Einstellung des Heizdecken-Thermostatkreises (5)
Der Temperaturregler für Fluidmedien wird automatisch durch das Prinzip der Wärmeausdehnung und -kontraktion des temperaturempfindlichen Fluids und die Inkompressibilität der Flüssigkeit eingestellt.
Der Thermostat wird im Inneren des Schalters entsprechend der Temperaturänderung der Arbeitsumgebung physikalisch verformt, wodurch einige Spezialeffekte erzeugt werden und eine Reihe von automatischen Steuerelementen zum Leiten oder Brechen erzeugt werden. Oder die elektronischen Komponenten können dem Schaltkreis Temperaturdaten bei unterschiedlichen Temperaturen und unterschiedlichen Arbeitszuständen bereitstellen, damit der Schaltkreis Temperaturdaten sammelt.
Der Temperaturregler für Fluidmedien wird automatisch durch das Prinzip der Wärmeausdehnung und -kontraktion des temperaturempfindlichen Fluids und die Inkompressibilität der Flüssigkeit eingestellt.
Der Thermostat wird im Inneren des Schalters entsprechend der Temperaturänderung der Arbeitsumgebung physikalisch verformt, wodurch einige Spezialeffekte erzeugt werden und eine Reihe von automatischen Steuerelementen zum Leiten oder Brechen erzeugt werden. Oder die elektronischen Komponenten können dem Schaltkreis Temperaturdaten bei unterschiedlichen Temperaturen und unterschiedlichen Arbeitszuständen bereitstellen, damit der Schaltkreis Temperaturdaten sammelt.






